Portfolio
Vychází z mého návrhu světa, který je připravený pro reálnou implementaci. Informace uvedené zde jsou lehce upravené tak, aby neprozrazovaly nic podstatného.
Environmentální storytelling
Environmentální narativ: Rozpad civilizace bez explicitní expozice
Tento návrh ukazuje, jak lze hráči předat komplexní příběh výhradně skrze prostředí, bez použití dialogů nebo cutscén. Cílem bylo vytvořit prostor, ve kterém hráč postupně rekonstruuje osud zaniklé civilizace na základě nepřímých indicií.
Design pracuje se třemi vrstvami:
Vnější okraj města: absence násilí, paniky a obranných prvků naznačuje, že nedošlo k náhlé katastrofě
Obytné a veřejné prostory: nedokončené aktivity a opuštěné objekty ukazují na postupný úpadek
Interpretace hráče: hráč si uvědomuje, že civilizace nezanikla násilně, ale ztratila schopnost fungovat jako celek
Klíčovým motivem je ztráta synchronizace inteligence, nikoliv její destrukce.
Výsledkem je narativní zkušenost, která:
podporuje aktivní interpretaci hráče
narušuje očekávání klasického "post-apokalyptického" scénáře
posiluje pocit ticha, prázdnoty a kognitivního diskomfortu
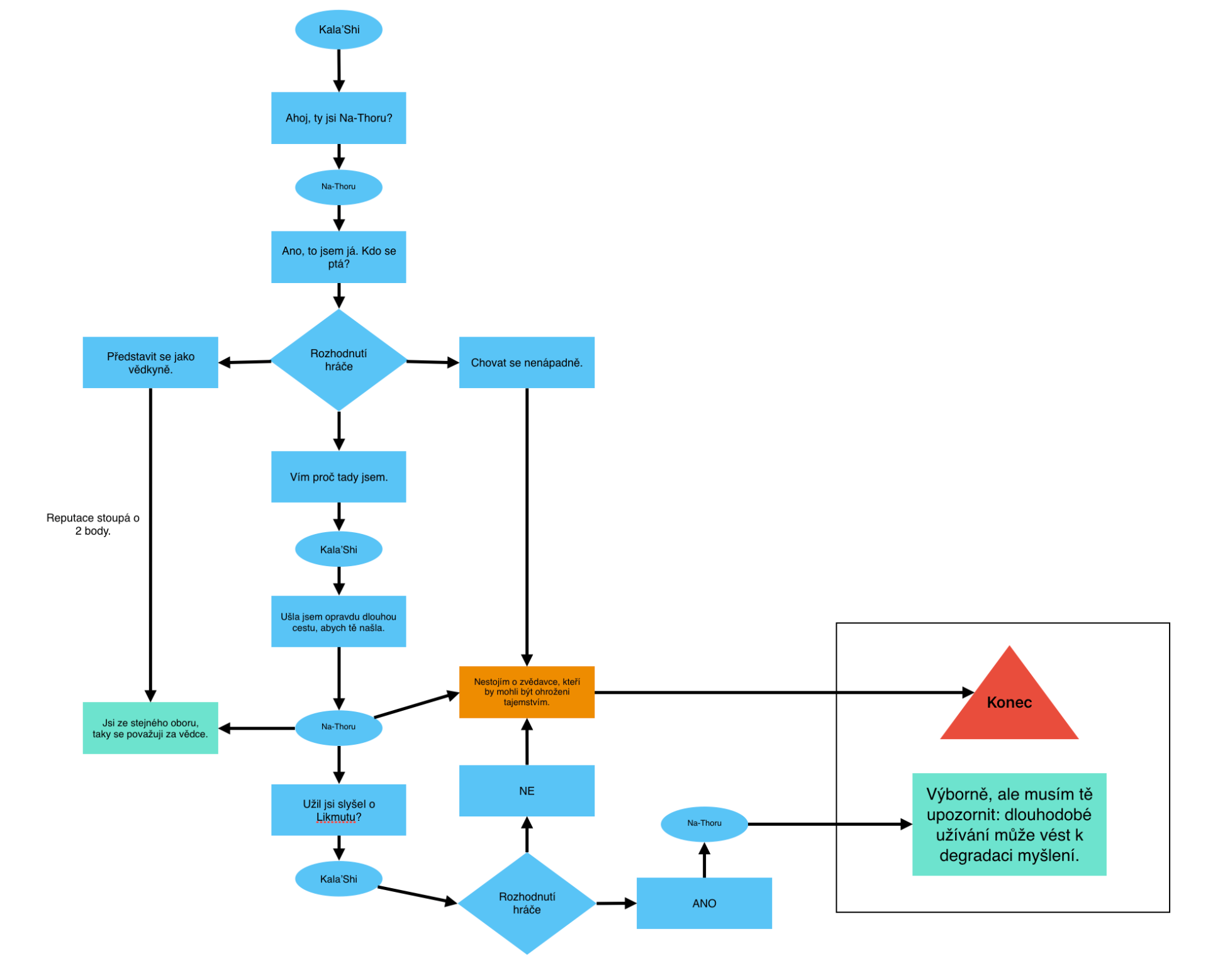
Dialog & branching
Nelineární dialog: Práce s identitou a důvěrou
Tento dialogový strom reprezentuje interakci mezi hráčem a postavou Na-Thoru, kde klíčovým prvkem není pouze výměna informací, ale řízení vnímání identity hráče.
Design se zaměřuje na:
Volbu sebeprezentace (otevřenost vs. opatrnost)
Dopad na reputaci a další průběh interakce
Postupné odhalování kontextu místo expozice
Hráč může:
vystupovat transparentně a získat důvěru
zůstat vágní a vyhnout se riziku
nebo manipulovat situaci podle svých cílů
Důležitý prvek je, že:
informace nejsou podány přímo
význam se skládá z kontextu a reakcí NPC
Závěr dialogu naznačuje širší téma světa, dlouhodobé vystavení určitému vlivu vede k degradaci myšlení, což propojuje dialog s hlavní narativní linií prostředí.
Tato ukázka představuje konceptuální řetězec úkolů v temném sci-fi světě. Hráč zde přijímá poslání od tajemného mentora, prozkoumává opuštěnou ruinu a čelí rozhodnutí, která zásadně ovlivňují závěr příběhu.
-
Úkol: Volání Zapomenutých: Hráč se setkává s Kal'rixem, archivářem historie. Vzniká prvotní úkol pátrat po legendárním "Krystalu myslí" v poničeném městě Řev.
-
Výchozí rozhovor: Kal'Rix sdílí útržky o rozpadu inteligence a poskytne hráči mapu do ruin.
-
Volba A: Hráč projeví zájem o pravdu –> Kal'Rix mu radí, aby opatrně vstoupil do ruin Řev, kde čeká skrytý důkaz.
-
Volba B: Hráč chce pomoc společenství –> Kal'Rix nabídne alternativní trasu bezpečnější zónou, varuje však před omezenými informacemi.
-
-
Průzkum ruin Řev: Hráč prohledává zříceninu, narazí na dvě cesty:
-
Volba C: Vejít do laboratoře plné strojů –> zde najde oscilující krystal inteligence, ale vyruší Strážce (mimozemský hlídač).
-
Volba D: Sledovat zkamenělého průvodce –> on ho dovede do chrámu Kruh Tepla, kde lze získat náboženský artefakt a cenné informace.
-
-
Rozhodnutí o krystalu: Hráč konfrontuje klíčové zjištění a co dělat s krystalem inteligence:
-
Volba E: Přinést krystal Gulhottimu (vedoucímu kovového cechu) –> získá materiální odměnu, ale její využití urychlí kolaps mozku populace.
-
Volba F: Darovat krystal Serrahi (duchovní vůdkyni) –> zlepší šanci na uchování vzpomínek u přeživších, ale hrozí konflikt s technologickými silami.
-
-
-
Výsledek: Důsledky se projevují v biosféře a společnosti. Pokud hráč zvolí E, těžba se rozroste a svět se krátkodobě posílí, ale rychleji stagnuje. Volba F přináší komunitní naději, ale technokraté nasadí vojska. Každá cesta poukazuje na konflikt mezi snahou o zachování vědění a cenou, kterou inteligence platí za svůj růst.
Dialog / VO Script
Následující ukázka simuluje dialog (voice-over skript) mezi hráčem a tajemným Archivářem Zapomnění. Hráči jsou předkládány dvě volby, které formují archivářovy odpovědi.
Scéna: Hráč vstupuje do hořící knihovny. Ve stínech sedí Kal'rix, opřel se o regál zaplněný starými codexy.
Kal'rix (hloubkovým hlasem): "Konečně někdo přišel. Věděl jsem, že dříve či později sem vstoupí zvědavá mysl. Co hledáš, výzkumníku?"
Hráč (volba):
-
A) "Pravdu o pádu civilizace."
-
B) "Světlo, které by zachránilo to málo inteligence, co nám zbylo."
Kal'rix:
-
(je-li hráč A) "Pravda je zrcadlo, které mnozí raději záměrně rozbijí. Žádná cesta k ní není snadná. Budeš-li chtít, ukážu ti spisy, jež uchovávají světlo mé paměti."
-
(je-li hráč B) "Světlo zhasíná a lidé se toho bojí. Srdcem však koluje pravda s každým dopadem zpětného rázu. Zvaž své kroky a nauč se přijmout, co nelze změnit."
(V pozadí praská oheň, ozývá se šum elektroniky. Kal'rix ukáže na stůl plný historických databank.)
Kal'rix: "Vyber si, mladý adepte: jít za poznáním, nebo zachránit to, co zbylo."
Hráč (volba):
-
A) "Zapálím poslední oheň poznání."
-
B) "Omezím úkol na ochranu přeživších."
Kal'rix:
(v závěrečné větě odpovídá podle volby) "Buď tvá cesta prudká a oslnivá, nebo klidná a osvětlovací. Na konci obou čeká krize, jen úhel pohledu se liší."
Worldbuilding / Lore Bible
Temný svět Evoluce je post-civilizační sci-fi kulisa s motivem úpadku inteligence. Zdejší realita definuje premisa: "Inteligence existuje pouze díky cizí substanci". Svět je zničen pomalou degenerací, charakterizován temným, melancholickým tónem. Níže stručné shrnutí klíčových aspektů světa:
-
Žánr a premisa: Post-katastrofické sci-fi. Ve světě existují rasy, které se vyvinuly dlouho po pádu První rasy, jejíž inteligence se zhroutila. Každé využití cizí substance urychluje rozpad světa.
-
Frakce:
-
Cech Kovového Srdce: Technokratické sdružení inženýrů a stavitelů, těží substanci v dolech. Vede je architekt Gulhotti, který vidí civilizaci jako produkt a propaguje nárůst průmyslu.
-
Kruh Tepla: Tajný kult-hnutí, uctívá "Matku Tepla". Vedoucí Serrahi přijímá substanci jako svátost a pěstuje naději na záchranu útržků vědění.
-
Archiváři Zapomnění: Svaz vykonavatelů historie. Figuruje zde Kal'Rix, hlavní kurátor, který skrývá záznamy o zániku civilizací. Archiváři propagují úředně schválenou verzi příběhu a potají chrání poslední záblesky pravdy.
-
-
Klíčová pravidla světa:
-
Substance: Vzácná látka, která generuje inteligenci. Dlouhodobé užívání a těžení vede k rozpadu civilizace vzhledem k vyčerpání zdroje.
-
Likmut: Nelegální droga posilující mentální schopnosti, ale při delším užívání přestává působit a naopak vede k degeneraci uživatele. Je rozšířena mezi zoufalci, kteří se snaží zachytit poslední střípky vědění.
-
Ruiny a technologie: Staří architekti vytvořili rozsáhlou jednoduchou infrastrukturu, nyní většinou opuštěnou. Ruiny fungují jako časová zrcadla a umožňují nahlédnout do minulých epoch, ale jejich aktivace je nebezpečná a vyhrocuje kolaps inteligence.
-
Motiv inteligence: V každém rituálu, či posvátné síni pulzuje otázka, jaký je smysl udržení rozumu, když jeho vlastní existence znamená pomalé vyhasínání?
-
Tato stručná Lore Bible shrnuje prostředí, které je podkladem světa Evoluce (bez odhalení zásadních zápletek) a ilustruje styl světotvorby: temný, reflexivní a zaměřený na konflikt mezi poznáním a jeho cenou.



